近日,国际著名学术期刊Journal of Integrative Plant Biology(JIPB,中科院1区Top期刊,IF3y=10.0)在线发表了由我院作物研究所、甘肃省玉米研究中心联合兰州大学、甘肃省基因编辑育种重点实验室团队合作完成的题为“DSD1/ZmICEb regulates stomatal development and drought tolerance in maize”的研究论文(https://doi.org/10.1111/jipb.13890)。该研究团队成功鉴定出调控玉米气孔发育的关键转录因子DSD1/ZmICEb,并深入阐明了该转录因子通过调控气孔发育影响玉米耐旱性的分子机制。
玉米(Zea maysL.)作为全球三大粮食作物之一,与水稻、小麦共同构成了人类粮食安全的重要支柱。除了作为人类口粮和牲畜饲料的主要来源外,玉米还在生物能源和生物燃料领域发挥着不可替代的作用。然而,随着全球气候变暖加剧,极端天气事件发生频率显著增加,干旱已成为影响玉米产量的首要非生物胁迫因子。因此,鉴定和创制玉米抗旱种质资源、解析玉米干旱胁迫应答机制及培育抗旱、高产玉米品种具有重要意义。
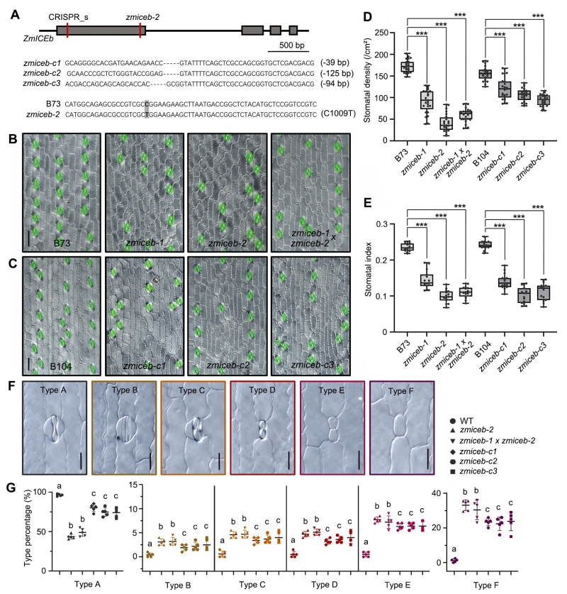
该团队首先通过田间大规模种质资源筛选,成功鉴定出气孔密度显著降低的dsd1(decreased stomatal density 1)突变体(图1)。通过精细定位和基因克隆,发现DSD1基因编码一个bHLH家族转录因子ZmICEb,该基因在气孔系细胞中特异性表达,其功能缺失导致气孔发育异常(图2)。为验证该基因功能,研究人员开展了系统的遗传学分析:一方面利用zmiceb-2突变体进行等位杂交验证;另一方面采用CRISPR-Cas9基因编辑技术创制了三个等位突变体zmiceb-c1/2/3。多角度的遗传学证据充分证实了ZmICEb在玉米气孔发育调控中起着不可或缺的关键作用(图3)。

图1.dsd1-1气孔密度和气孔指数降低

图2.dsd1-1的气孔系细胞分裂与分化异常

图3.dsd1-1/zmiceb等位突变体气孔密度降低
为阐明气孔发育与抗旱性的内在关联,研究团队在甘肃省农业科学院张掖试验场对玉米自交系LY49、B73和B104遗传背景下的zmiceb等位突变体进行了抗旱鉴定。zmiceb在干旱条件下表现出较高的水分利用效率(WUE)和耐旱能力,特别是B104-CRISPR株系能够在不影响植株生长发育的情况下,显著减少干旱胁迫造成的产量损失(图4,图5)。该研究不仅揭示了ZmICEb在玉米气孔发育中的重要作用,更为玉米抗旱遗传改良提供了关键理论依据和优异基因资源。团队将进一步深入挖掘ZmICEb基因在玉米自然群体中的优良单倍型,通过基于单倍型的分子设计育种策略,加速作物遗传改良进程,培育具有显著抗旱特性的玉米新品种。

图4.zmiceb等位突变体苗期和成穗期对干旱胁迫耐旱性增强

图5.zmiceb等位突变体减少干旱胁迫造成的产量损失
作物研究所副研究员周文期和兰州大学生命科学学院博士研究生尹君为论文共同第一作者,周文期副研究员和兰州大学生命科学学院侯岁稳教授、陈亮副教授为论文共同通讯作者。作物研究所为第一单位。该研究得到了国家自然基金;国家重点研发计划;甘肃农科院生物育种专项等的资助。
原文链接:https://onlinelibrary.wiley.com/doi/10.1111/jipb.13890